Od czego zacząć: gotowość organizacji i komunikacja decyzji
Zacznijmy od kilku mitów, które powielane są w firmach i przez to już na starcie proces ocen okresowych skazany jest często na porażkę.
Mit pierwszy: “Wystarczy skopiować sprawdzony system, mój znajomy ma firmę 250 osób zróbmy to samo i będzie git.”
No nie będzie. Firma 250-osobowa działa w zupełnie innej rzeczywistości. Ma inne tempo podejmowania decyzji, inną strukturę i inny poziom dojrzałości procesów. System ocen, który dziś u nich funkcjonuje, powstawał latami i był dostosowywany do kolejnych etapów rozwoju organizacji.
Próba wdrożenia w małej organizacji tak rozbudowanego i sformalizowanego procesu może ją niepotrzebnie usztywnić. Zamiast wspierać zarządzanie, zaczyna dokładać warstwy formalności, które spowalniają decyzje i odciągają liderów od realnej pracy z zespołem.
W praktyce kończy się to skracaniem rozmów, wypełnianiem formularzy „żeby było” i odkładaniem ustaleń na później, które nigdy nie następuje. Proces, który miał porządkować i pomagać, staje się obciążeniem dla liderów i dla zespołu.
W małych firmach elastyczność i szybkość działania są przewagą. Źle dobrany system ocen potrafi tę przewagę bardzo szybko odebrać.
Mit drugi: “Zróbmy burzę mózgów i zastanówmy się jakie pytania zadać, jaką skalę i system wybrać”
To najczęściej pierwszy odruch, ale niestety zły punkt startu. Skupiając się od razu na pytaniach i narzędziach, omijasz najważniejsze, czyli po co ten proces ma działać i jakie decyzje ma wspierać w organizacji.
W praktyce bardzo często powstaje wtedy zestaw bardzo ogólnych pytań. Skala jest „jakaś”, pytania są „uniwersalne”, a rozmowy szybko schodzą na poziom opinii zamiast faktów.
Po kilku rundach ocen okazuje się, że zebrane informacje trudno ze sobą porównać, jeszcze trudniej przełożyć na decyzje, a sam proces nie wnosi nic nowego do zarządzania firmą. Zamiast jasnego obrazu sytuacji dostajesz zbiór rozproszonych odpowiedzi, z których niewiele wynika.
Dlatego działania zawsze warto rozpocząć od pytania o to jakie cele ma wspierać proces ocen okresowych.
Mit trzeci: “Oceny okresowe to temat HR-u.”
To powszechne i jednocześnie błędne założenie w wielu organizacjach. Doprowadza ono do sytuacji w której oceny okresowe funkcjonują w oderwaniu od strategii firmy przez co stają się pustym i nieefektywnym procesem, który jedynie obciąża Liderów i stresuje pracowników.
Dzieje się tak dlatego, że kiedy dział HR działa bez wsparcia Zarządu i Liderów proces skupia się na formularzach, terminach i poprawnym przebiegu procesu, zamiast na tym, co z tych rozmów ma wynikać dla firmy. Wnioski z ocen nie mają właściciela po stronie kadry zarządzającej, nie są powiązane z celami zespołów i przez to bardzo szybko tracą priorytet.
Każdy członek organizacji ma swoją istotną rolę w tym procesie o czym szczegółowo opowiem nieco dalej.
Minimalne warunki, aby oceny miały sens
Od czego w takim razie zacząć jeśli chcesz wprowadzić oceny okresowe w swojej firmie w sposób przemyślany i skuteczny? Poniżej opowiem Ci o 3 najważniejszych elementach.
Oceny okresowe muszą opierać się na jasno określonych celach, które są przełożone na codzienną pracę zespołów.
Dlaczego to ważne? Bo inaczej będzie dochodzić do takich sytuacji:
Przez ostatnie miesiące zespół developerski przez kilka miesięcy dopieszcza nowe funkcjonalności produktu, bo „fajnie by było je mieć” i „klienci kiedyś mogą z tego skorzystać”. Praca idzie pełną parą, taski się domykają, a zespół ma poczucie, że robi coś ambitnego.
Problem w tym, że w tym czasie kluczowym celem firmy jest terminowe dowiezienie projektów dla obecnych klientów, bo pojawiają się opóźnienia i napięcia po stronie biznesowej. Te nowe funkcjonalności nie są częścią żadnego kontraktu, nie były ustalone z klientami i nie rozwiązują bieżących problemów projektowych.
Wtedy na rozmowie z oceną okresową często możemy usłyszeć od pracownika „ciężko pracowałem, brałem nadgodziny, robiłem rzeczy, które są ważne i rozwojowe”, a lider będzie patrzył na to w ten sposób: „to nie przybliżyło nas do dowiezienia projektów ani do realizacji celu firmy”. Bez jasno przełożonych celów te dwie perspektywy się rozmijają, a rozmowa zamiast prowadzić do konstruktywnych wniosków i rozwoju zaczyna frustrować obie strony.
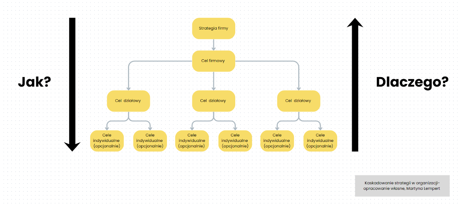
Jak krok po kroku przenieść cele do codziennej pracy zespołów?
Twoja firma najprawdopodobniej ma już określoną strategię oraz cele firmowe, które wynikają ze strategii. W obszarze ocen okresowych najczęściej spotykanym błędem jest brak dalszego kaskadowania celów w dół.
Dlatego zanim ruszysz z wdrażaniem procesu ocen okresowych przejdź dla pewności przez te 5 kroków.
Krok 1: Upewnij się, że firma ma określoną strategię i cele firmowe z niej wynikające.
Krok 2: Upewnij się, że wszyscy Managerowie działów znają założenia z kroku 1.
Krok 3: Upewnij się, że wszyscy Managerowie wyznaczyli wspólnie z zespołami cele działowe, które wspierają realizację celów firmowych.
Krok 4: Opcjonalnie upewnij się, że każdy pracownik wspólnie z Managerem zaproponował jak może wspierać realizację celów działowych poprzez swoje codzienne działania. Ten krok nie jest konieczny, ale pomaga pracownikom w zrozumieniu jak realnie mogą wspierać cele działowe, a tym samym firmowe.
Krok 5: Upewnij się, że wszystkie cele i na wszystkich poziomach mają określone kluczowe rezultaty i jesteście w stanie je mierzyć i monitorować.

Jeśli w tym miejscu masz poczucie, że cele nie są jeszcze w pełni przełożone na codzienną pracę zespołów, to bardzo częsta sytuacja, szczególnie w firmach, które szybko rosły lub są w fazie porządkowania procesów.
W takich przypadkach w małych i średnich organizacjach dobrze sprawdza się podejście OKR, które pomaga w prosty sposób połączyć cele firmy z celami zespołów i indywidualnymi działaniami.
Jeśli chcesz spokojnie pogłębić ten temat, dobrą inspiracją będą:
- “Measure What Matters” John Doerr
- “High Output Management” Andrew Grove
Czy w firmie wiadomo, kto za co odpowiada?
Dlaczego to ważne? Bo nawet jeśli mamy określone cele, to nadal mogą pojawić się sytuacje w których na spotkaniu z oceną okresową powiemy do pracownika “Przecież to było po Twojej stronie”, a on odpowie nam “Byłem przekonany, że ktoś inny miał się tym zająć”.
Aby uniknąć takiej sytuacji warto upewnić się przed wprowadzeniem ocen okresowych, że mamy w naszej firmie jasno określone role i odpowiedzialności w zespołach. W tym celu możemy skorzystać z dwóch narzędzi, które są proste i elastyczne dzięki czemu świetnie sprawdzą się w małej organizacji
- Opisy stanowisk
- Macierze RACI (opcjonalnie)
Opisy stanowisk
W swojej podstawowej formie systematyzują 4 kluczowe elementy:
- Cel stanowiska
- Obszary odpowiedzialności
- Zadania stanowiskowe
- Kluczowe rezultaty
Na początek w zupełności wystarczą (są też bardziej rozbudowane formularze ale jak to się mówi - nie od razu Rzym zbudowano).
Cel stanowiska, powinien być jednym prostym zdaniem, które będzie mogło towarzyszyć naszemu pracownikowi i wyznaczać mu niejako kierunek działania, pomagać też podejmować decyzje i ustalać priorytety działań.
❌ Aktywne wspieranie działań sprzedażowych i budowanie relacji z klientami.
✔️ Generowanie nowych przychodów poprzez pozyskiwanie klientów i rozwój współpracy z obecnymi, przy jednoczesnym dbaniu o wysoką jakość obsługi klienta.
Obszary odpowiedzialności precyzują, za co dokładnie dana osoba odpowiada na co dzień i w jakich obszarach podejmuje decyzje. To one zamieniają ogólny cel stanowiska w konkretne działania i pomagają uniknąć nieporozumień w stylu „myślałem, że to nie było po mojej stronie”.
❌ Wspieranie działań sprzedażowych firmy oraz realizacja zadań związanych ze sprzedażą.
✔️ Realizacja planów sprzedażowych zgodnie z kwartalnymi i rocznymi celami sprzedażowymi określonymi w dokumencie "Plan Sprzedaży 2025".
Kluczowe rezultaty odpowiadają na pytanie po czym poznamy, że realizowany jest cel stanowiska i obszary odpowiedzialności. Wykorzystujemy tutaj Kluczowe rezultaty, które kaskadowaliśmy w poprzednim kroku podczas wyznaczania celów. Całość powinna stanowić jeden spójny system, który nawzajem się wspiera i uzupełnia.
❌ Aktywna sprzedaż.
✔️ Średnia wartość miesięcznych transakcji: min. 25 000 zł netto.
Zadania stanowiskowe to moment, w którym dajemy pracownikowi realną przestrzeń do zbudowania poczucia sensu, zaangażowania i przynależności. To właśnie tu powstają solidne fundamenty pod dobrze działający proces ocen okresowych.
Ten obszar warto oddać pracownikowi do uzupełnienia, to on najlepiej wie, jak wykorzystać swoją wiedzę, talenty i predyspozycje, aby realnie realizować cel swojego stanowiska.
Kluczowa na koniec jest wspólna rozmowa. Chodzi o upewnienie się, że obie strony w ten sam sposób rozumieją cel stanowiska, zakres odpowiedzialności, oczekiwane rezultaty i codzienne zadania.
Jeśli chcesz możesz zainspirować się przykładowym Opisem Stanowiska. Obejmuje on wszystkie najważniejsze elementy opisu stanowiska.
Na początek śmiało możesz wdrożyć w swojej organizacji tylko 4 elementy, które omówiliśmy powyżej (w dokumencie zostały zaznaczone na zielono) a następnie z czasem rozwijać go o kolejne podpunkty.
Macierz RACI
To świetne narzędzie, które możesz wykorzystać jako dodatkowe wsparcie w ustalaniu odpowiedzialności poszczególnych ról lub na projektach. Nie jest obowiązkowe ale może pomóc Ci usystematyzować pewne rzeczy.
Pomaga ustalić cztery role w kluczowych obszarach pracy:
Jak użyć macierzy RACI w praktyce, krótki przykład
Weźmy bardzo uproszczony proces dowiezienia projektu IT dla klienta. Na początku wypisujesz, co realnie musi się wydarzyć, żeby projekt został dowieziony np.
- przygotować plan projektu,
- zebrać wymagania i materiały,
- zrealizować development,
- przetestować rozwiązanie,
- oddać projekt klientowi.
- itd.
Teraz wypisujesz osoby, które biorą udział w tym procesie. Załóżmy, że w tym projekcie będa to:
- PM
- Developerzy
- QA
- CEO
- itd.
I teraz porządkujemy te informacje w naszej macierzy RACI.
Nie chodzi o to, żeby każdy miał przypisaną “literkę” przy każdym zadaniu jakie wykonuje w firmie. Chodzi o to, żeby w kluczowych momentach nie było pytania „czyja to odpowiedzialność”.
Jeśli w firmie pojawiają się przepychanki typu „to nie było po mojej stronie”, RACI bardzo szybko pokazuje, gdzie kończy się odpowiedzialność jednej roli, a zaczyna drugiej. I dokładnie dlatego tak dobrze wspiera proces ocenach okresowych.
Czy w firmie można swobodnie rozmawiać o trudnych rzeczach?
Jeśli o problemach w firmie dowiadujesz się głównie wtedy, gdy ktoś składa wypowiedzenie albo kiedy klient zgłasza reklamację, to nie jest przypadek. To znak, że wcześniej nie było bezpiecznej przestrzeni, żeby o tym powiedzieć.
Ludzie zazwyczaj widzą problemy dużo wcześniej. Widzą ryzyka projektowe, przeciążenia, błędne decyzje. Tylko nie mówią o nich wprost, bo nauczyli się, że szczerość nie zawsze się opłaca. Lepiej przemilczeć niż narazić się na ocenę, napięcie albo szukanie winnych.
Dla organizacji to jeden z najdroższych scenariuszy. Bo brak szczerości oznacza brak danych do decyzji. A bez danych podejmuje się decyzje na bazie “wydaje mi się”.
Oceny okresowe nie zadziałają w organizacji, w której ludzie boją się mówić prawdę. W takim środowisku rozmowy oceniające będą bezpieczne, zachowawcze i niewiele wnoszące. Problemy nie znikną po prostu dalej będą odkładane lub zamiatane pod dywan.
Dlatego zanim wdrożysz oceny, warto zadać sobie jedno uczciwe pytanie:
Czy w mojej firmie można powiedzieć „to nie działa” i nie oberwać za to rykoszetem?
Bezpieczeństwo psychologiczne nie polega na tym, że jest miło. Polega na tym, że błędy i wątpliwości traktowane są jak informacja, a nie zagrożenie. Tam, gdzie liderzy reagują na problemy spokojnie i rzeczowo, ludzie mówią o nich wcześniej. A im wcześniej pojawia się informacja, tym łatwiej poradzić sobie z jej konsekwencjami.
Jeśli chcesz ten obszar poukładać przed ocenami okresowymi, warto sięgnąć po dwie bardzo konkretne książki: „The Fearless Organization” Amy Edmondson, która pokazuje wpływ bezpieczeństwa na wyniki zespołów, oraz „Radical Candor” Kim Scott, która uczy, jak być szczerym bez niszczenia relacji.
Dobrze zbudowana kultura rozmowy sprawia, że oceny okresowe przestają być stresującym wydarzeniem. Stają się naturalnym momentem podsumowania tego, co i tak dzieje się w firmie na co dzień.
Rola CEO, Liderów i HR-u - kto naprawdę odpowiada za oceny okresowe?
Bardzo często wygląda to niestety tak: CEO zakłada, że to temat HR-u. HR liczy na zaangażowanie liderów. Liderzy robią rozmowy, bo ktoś im kazał.
Żeby oceny okresowe miały sens biznesowy, rolę muszą być jasno podzielone. Nie na zasadzie „ktoś się tym zajmie”, tylko bardzo konkretnie: kto za co odpowiada i czego się od niego oczekuje.
Poniżej znajdziesz prostą propozcyję podziału ról, która możesz dowolnie adaptować według potrzeb Twojej organizacji.
CEO / Founder — Odpowiada za sens biznesowy ocen. Decyduje, po co ten proces istnieje i jakie decyzje mają z niego wynikać. Nadaje ocenom wagę, komunikuje ich znaczenie i pilnuje, żeby wnioski realnie przekładały się na działania w firmie.
Lider zespołu — Odpowiada za jakość rozmów. Prowadzi oceny, daje jasny feedback, łączy cele firmy z codzienną pracą zespołu i wyciąga konkretne wnioski na kolejny okres.
HR — Odpowiada za porządek i spójność procesu. Projektuje narzędzia, pilnuje standardów i terminów, wspiera CEO i liderów, ale nie przejmuje odpowiedzialności za decyzje biznesowe. Nie prowadzi też ocen okresowych w zespołach, z którymi bezpośrednio nie współpracuje.
Pracownik — Odpowiada za aktywne uczestnictwo. Przygotowuje się do rozmowy, wnosi swoją perspektywę, mówi wprost o wyzwaniach i bierze odpowiedzialność za ustalenia po ocenie.
Na zakończenie
Oceny okresowe nie zaczynają się od formularza ani od rozmowy. Zaczynają się od sprawdzenia, czy firma jest na nie gotowa.
Jeśli cele są jasne, role poukładane, a rozmowy możliwe oceny stają się świetną dźwignią biznesową. Jeśli nie, bardzo szybko zamieniają się w źródło frustracji i oporu.
Opis stanowiska: Specjalista ds. Sprzedaży
Nie masz czasu na samodzielne wdrożenie procesu ocen okresowych, a zależy Ci na tym, aby naprawdę wspierał on realizację celów biznesowych?
Skontaktuj się z Martyną — martyna.lempert@teamboost.pl

Zautomatyzuj proces ocen
Nie rób wszystkiego samodzielnie, skorzystaj ze wsparcia dedykowanego narzędzia HR tech
